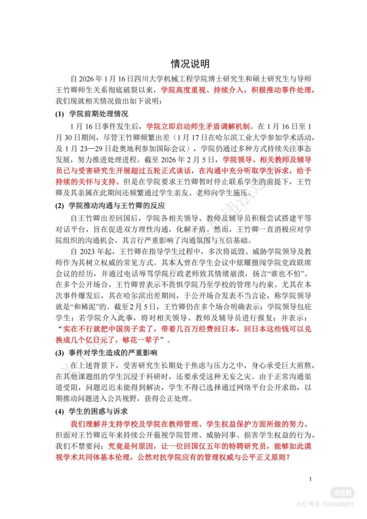
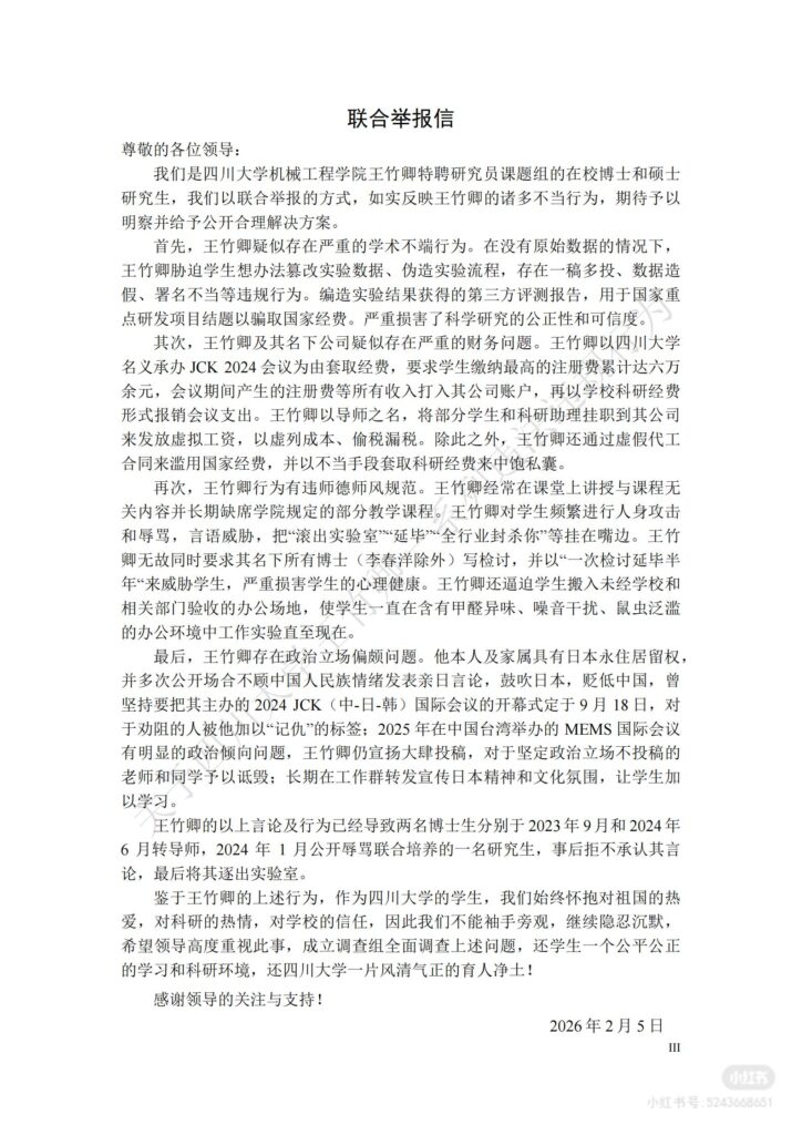
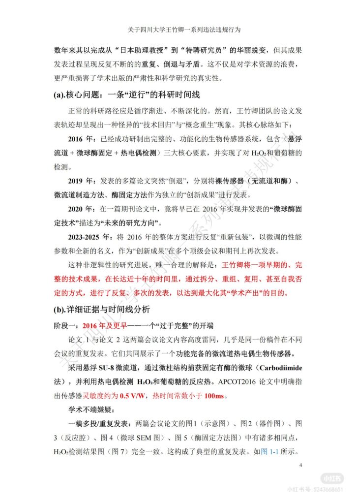
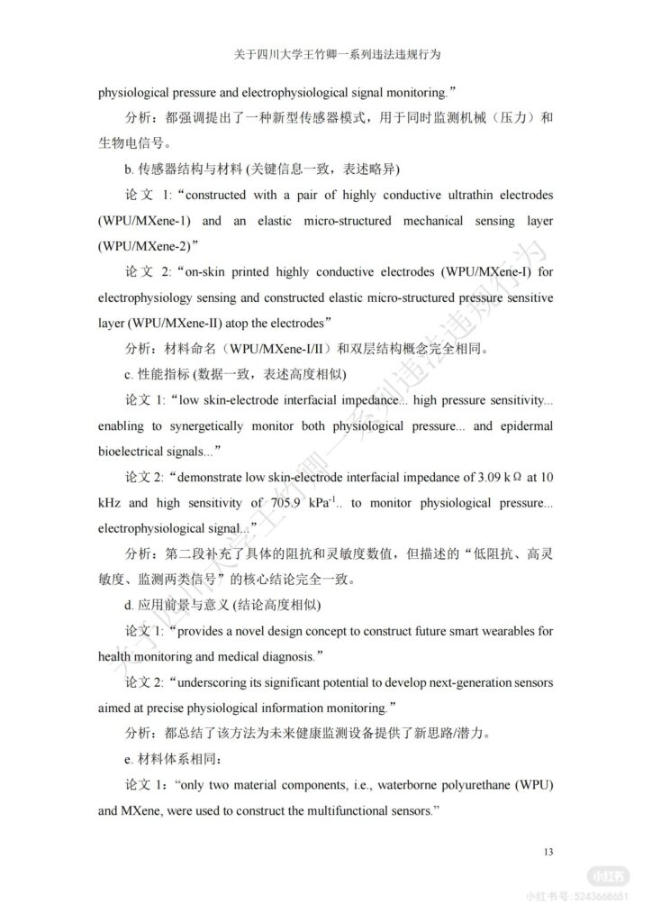
四川大学机械工程学院多名硕士和博士研究生联合向校方举报其导师,并提交了一份共83页的PDF证据材料。举报内容涉及学术问题、经费管理以及师德方面的争议。学生还反映,该导师曾对拒绝参与涉台议题会议投稿的师生进行指责与贬低,此类言行在课题组内已长期引发不满。





1-24页部分截取
























原件在此
四川大学机械工程学院多名硕士和博士研究生联合向校方举报其导师,并提交了一份共83页的PDF证据材料。举报内容涉及学术问题、经费管理以及师德方面的争议。学生还反映,该导师曾对拒绝参与涉台议题会议投稿的师生进行指责与贬低,此类言行在课题组内已长期引发不满。





1-24页部分截取
























原件在此
该文章由91吃瓜发布,转载请注明来源并附上原文链接: 83页长文PPT曝光四川机械大学博导王竹卿学术造假压榨学生
版权声明:本文著作权归91吃瓜所有,任何媒体、网站或个人未经授权不得复制、转载、摘编或以其他方式使用,否则将依法追究其法律责任。
讨论区 · 抢沙发
还没有评论 · 欢迎成为首评