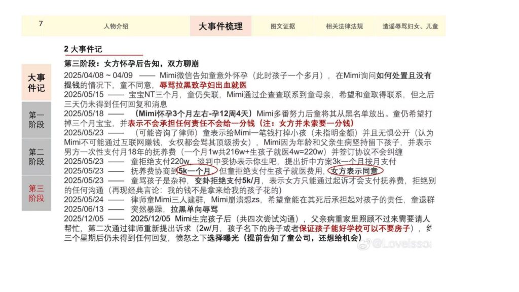
恋爱祖师爷童锦程在陷入私生子事件后,似乎开启了一场持久战,一方声称与女方只是炮友关系,另一方则努力自证清白,俩人曾有过恋爱关系,这场瓜难不成能从年初吃到年尾?







PPT原文
































原件在此
恋爱祖师爷童锦程在陷入私生子事件后,似乎开启了一场持久战,一方声称与女方只是炮友关系,另一方则努力自证清白,俩人曾有过恋爱关系,这场瓜难不成能从年初吃到年尾?







PPT原文
































原件在此
该文章由91吃瓜发布,转载请注明来源并附上原文链接: 童锦程私生子事件孩子妈32页自证清白
版权声明:本文著作权归91吃瓜所有,任何媒体、网站或个人未经授权不得复制、转载、摘编或以其他方式使用,否则将依法追究其法律责任。
讨论区 · 抢沙发
还没有评论 · 欢迎成为首评